Il tuo carrello

Il tuo carrello è vuoto

Prodotti: 0
Totale prodotti: € 0,00

Vai al carrello
C'N'C COSTUME NATIONAL
CASE STUDY

C’N’C COSTUME NATIONAL è un E-Commerce B2C che ha un background italiano fino ad arrivare a tutto il mondo specializzato nel settore della moda di lusso.

La firma fa la sua prima comparsa sulle passerelle milanesi nel 1986 e debutta a Parigi nel 1991.

L’azienda decide di allargare i suoi orizzonti nel mondo digitale ed è per questo che è nata la sua versione di E-Commerce. La specializzazione nelle borse fa sì che la vendita online si diffonda facilmente oltre confine e che raggiunga gli obiettivi una volta solo immaginati.

Vedi il sito live
IL NOSTRO LAVORO
NECESSITÀ

C’N’C, per riuscire ad ampliare la sua filosofia essenziale ma ricercata, sentiva l’esigenza di:

  • Sviluppare un sito che rispecchiasse lo stile e la dinamicità aziendale;
  • Creare testi adatti in forma e contenuto da inserire nel nuovo sito E-Commerce;
  • Personalizzazioni per quanto riguarda il processo di acquisto e di visualizzazione dei prodotti;
  • Ottenere il collegamento con la piattaforma social Facebook e con Google Ads.
TECNOLOGIE UTILIZZATE
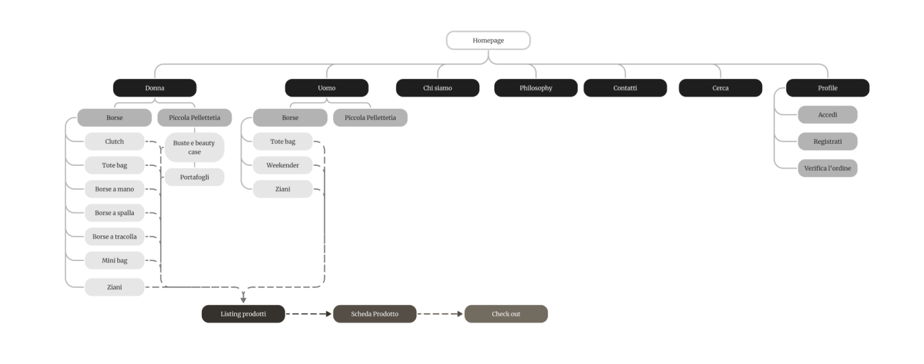
ARCHITETTURA DELLE INFORMAZIONI
MOOD BOARD

Minimale

Rock


Pulito


Distintivo


Funzionale


Tradizione


Prodotti in pelle italiani

SOLUZIONI

Per rendere possibili le idee d’impresa del nuovo E-Commerce di C’N’C, abbiamo lavorato per:

  • Analizzare i competitor;
  • Realizzato un design UX/UI adatto al settore della moda e allo stile dell’azienda;
  • Web development del nuovo E-Commerce e rendere effettivo il canale B2C;
  • Scrivere i testi delle sezioni “About us” e “Philosophy & Brand”;
  • Mantenere uno stile lineare ed elegante, ma allo stesso tempo dinamico;
  • Integrare la scheda prodotto con la possibilità di scelta tra più colorazioni di uno stesso prodotto.

VERSIONE MOBILE
RECAP

C’N’C COSTUME NATIONAL desiderava lo sviluppo di un sito web E-Commerce completamente nuovo e all’altezza dei prodotti di firma venduti.

Così abbiamo dato vita all’E-Shop dando voce alle esigenze ed integrando elementi utili all’ampliazione del suo web marketing nel campo dell’alta moda.

Dal design alle integrazioni, ognuna delle fasi di realizzazione ha contribuito a dare forma ad un E-Commerce funzionale, scattante ed esteticamente dinamico.



Let’s have a chat ?
*
*
*